This appendix provides a complete reference to the profile provider configuration file, profile.xml, in the following sections:
The profile.xml file configures attributes of a profile service provider, such as:
Name of the provider
Class name of the provider implementation
Optional arguments passed to the provider
Mapping rules for using the provider.
profile.xml is stored in the DOMAIN_DIR/config/custom subdirectory where DOMAIN_DIR is the root directory of the Oracle WebLogic Server SIP Container domain.
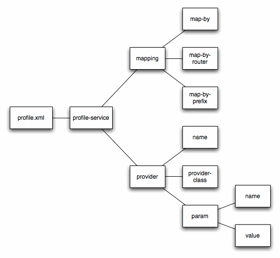
Figure A-1 shows the element hierarchy of the profile.xml file.
Figure A-1 Element Hierarchy of profile.xml

Oracle recommends using the Administration Console profile service extension to modify profile.xml indirectly, rather than editing the file by hand. Using the Administration Console ensures that the profile.xml document always contains valid XML. See Configuring Profile Providers Using the Administration Console in Developing Applications with Oracle WebLogic Server SIP Container.
You may need to manually view or edit profile.xml to troubleshoot problem configurations, repair corrupted files, or to roll out custom profile provider configurations to a large number of machines when installing or upgrading Oracle WebLogic Server SIP Container. When you manually edit profile.xml, you must reboot servers to apply your changes.
If you need to modify profile.xml on a production system, follow these steps:
Use a text editor to open the DOMAIN_DIR/config/custom/profile.xml file, where DOMAIN_DIR is the root directory of the Oracle WebLogic Server SIP Container domain.
Modify the profile.xml file as necessary. See "XML Element Description" for a full description of the XML elements.
Save your changes and exit the text editor.
Reboot or start servers to have your changes take effect.
Test the updated system to validate the configuration.
The full schema for the profile.xml file is bundled within the profile-service-descriptor-binding.jar library, installed in the WLSS_HOME/server/lib/wlss directory.
See Developing Custom Profile Providers in Developing SIP Applications for sample listings of profile.xml configuration files.
The following sections describe each XML element in profile.xml.
The top level profile-service element contains the entire profile service configuration.
Specifies how requests for profile data are mapped to profile provider implementations.
Specifies the technique used for mapping documents to providers:
router uses a custom router class, specified by map-by-router, to determine the provider.
prefix uses the specified map-by-prefix entry to map documents to a provider.
provider-name uses the specified name element in the provider entry to map documents to a provider.
Configures the profile provider implementation and startup options.
Specifies a name for the provider configuration. The name element is also used for mapping documents to the provider if you specify the provider-name mapping technique.