Rebates and Trade Promotions Process Flow
The following diagrams show the rebates and trade promotion processes in two separate flows.
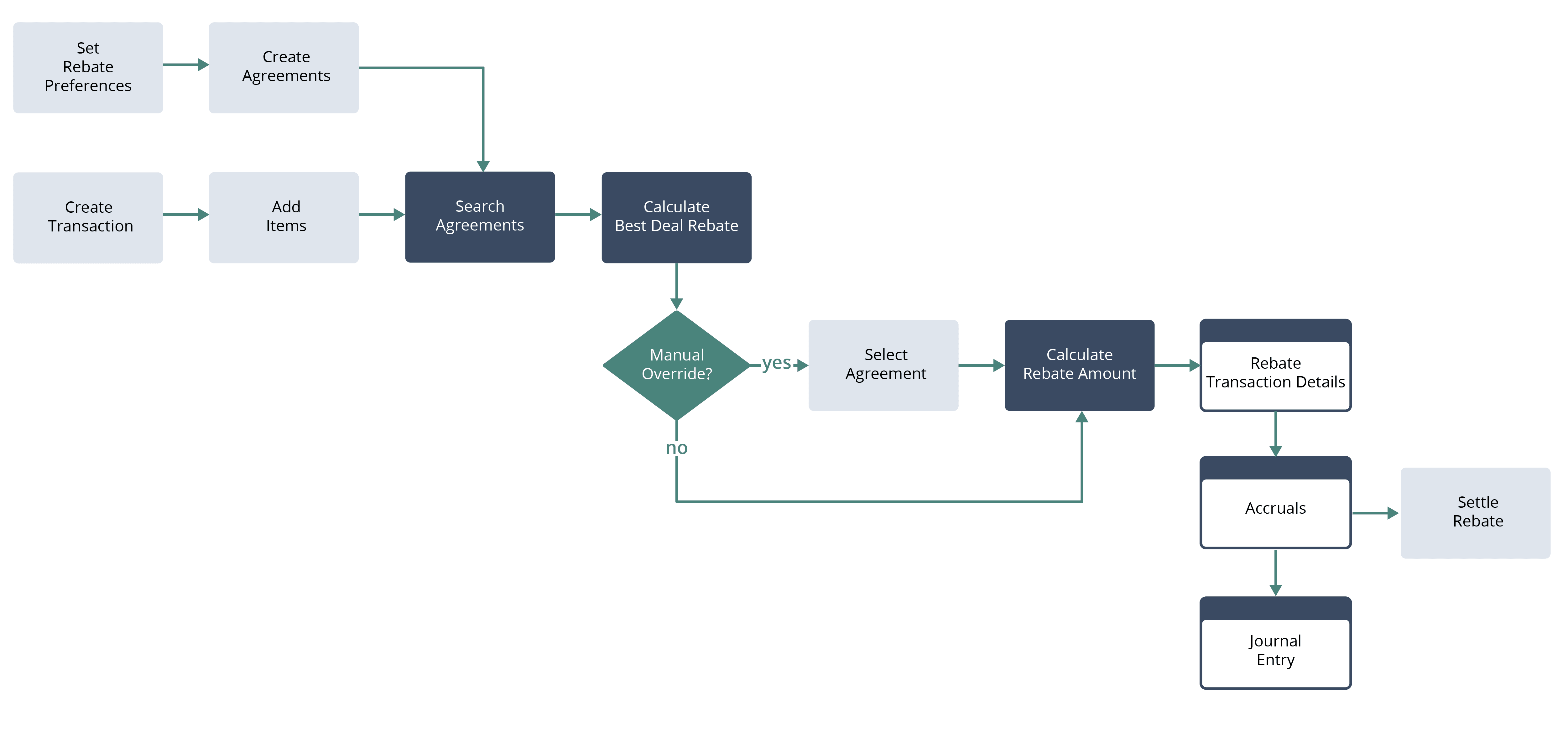
Rebate Calculation Process Flow
The following diagram shows the steps leading to the rebate calculation process.
Rebate Settlement Process Flow
The following diagram shows the steps in the rebate settlement process.
Related Topics
- Rebates and Trade Promotions
- Rebates and Trade Promotions Process Flow
- Rebates and Trade Promotions Limitations and Best Practices
- Setting Up the Rebates and Trade Promotions SuiteApp
- Setting Up Rebate Agreement Records
- Creating Transactions with Rebates
- Rebates Applied to Transactions
- Rebate Accruals
- Rebate Settlements